Устройство гаражного щитка
Монтируя электрощиток своими руками, нужно четко представлять себе его устройство. Входящий электрический кабель необходимо подключать к вводному автомату, выполняющему роль рубильника. Желательно в качестве вводного автомата применять двухполюсный автоматический выключатель. Таким способом производится отключение сразу двух проводников кабеля. Это делается в целях безопасности при проведении ремонтно-монтажных работ внутри щитка или в помещении гаража. Дело в том, что в гаражных кооперативах, зачастую, отсутствует должный контроль состояния электрохозяйства и, возможно, что на входящей линии нулевой и фазный проводники окажутся поменяны местами.
Если входящий ноль подключить, минуя автомат, то может сложиться ситуация, когда при выключенном автомате на узлах щитка будет присутствовать высокий потенциал. Это справедливо, если к гаражу подводится однофазное напряжение. При подаче трехфазного напряжения оптимальным будет применение четырехполюсного автоматического выключателя.
После вводного автомата подключают прибор учета электроэнергии. Обычно это бытовой счетчик, например, Меркурий 201. Выходящие из счетчика фазный и нулевой проводники подключают к УЗО (устройству защитного отключения). Наличие УЗО необходимо для защиты людей от поражения электрическим током. Когда человек прикасается к неизолированному проводнику, находящемуся под напряжением, через его тело начинает проходить ток утечки. Чтобы значение тока утечки не достигало опасного для жизни значения, УЗО отключает подачу напряжения.
Правильное срабатывание УЗО невозможно без наличия в щитке заземления. Заземление должно быть оборудовано в гараже независимо от наличия во вводном кабеле заземляющего проводника.
С выходных клемм УЗО фаза поступает на групповые автоматы защиты, с которых уже напряжение подается на каждый потребитель электроэнергии раздельно. Нулевой же проводник подключают к металлической шине. К этой же шине подсоединяют все нулевые проводники из кабелей, идущих к потребителям. Подобная шина объединяет все присутствующие заземляющие проводники.
Все элементы схемы щитка крепят на металлическую пластину, которая называется DIN-рейка. Конструкция DIN-рейки такова, что позволяет быстро закрепить на ней все элементы или, наоборот, демонтировать их. Для нулевой и заземляющей шин тоже существуют варианты крепления на DIN-рейку.
Возможный вариант размещения всех узлов внутри щитка.

После монтажа узлов внутри щитка все детали закрываются защитным экраном из комплекта щитка для предотвращения случайного прикосновения к токоведущим частям. В экране должны присутствовать окна, через которые производятся переключения и снимаются показания прибора учета электроэнергии.
Работа приборов защиты
Система защиты, смонтированная на электрощитке, состоит из двух обязательных приборов. Первый – это прибор или автомат отключения при возникновении короткого замыкания. Второй — устройство УЗО, оба прибора очень похожи по внешнему виду, и зачастую их путают и не понимают, зачем два одинаковых автомата.

На самом деле схема УЗО принципиально отличается от главного автоматического отсекателя, и рассчитана на отключение проводки только в тех случаях, когда ток утечки между двумя жилами кабеля достигает 5 тысячных ампер. Есть немало случаев, когда, стоя на влажном грунте, человек касается корпуса электрического прибора и получает удар из-за нарушения изоляции девайса. Чаще всего это происходит из-за микротрещинок на полихлорвиниловой изоляции кабеля, или при замокании проводки от конденсата, затекающей через кровлю гаража дождевой воды. Сто тысячных ампер считаются смертельными, исправный автомат УЗО должен срабатывать на пяти тысячных, но не способен отключить сеть при возникновении короткого замыкания.
Для этих целей используются дифференциальные устройства автоматического отключения питания при резком увеличении тока до определенного порога. Если у вас в гараже стоит мощное сварочное оборудование, то устанавливайте прибор на 25А. Больше нельзя, это может привести к возгоранию в гараже проводки и электрощитка. Для более мощных потребителей потребуется трехфазная сеть.
Работа приборов защиты
Система защиты, смонтированная на электрощитке, состоит из двух обязательных приборов. Первый – это прибор или автомат отключения при возникновении короткого замыкания. Второй — устройство УЗО, оба прибора очень похожи по внешнему виду, и зачастую их путают и не понимают, зачем два одинаковых автомата.
На самом деле схема УЗО принципиально отличается от главного автоматического отсекателя, и рассчитана на отключение проводки только в тех случаях, когда ток утечки между двумя жилами кабеля достигает 5 тысячных ампер. Есть немало случаев, когда, стоя на влажном грунте, человек касается корпуса электрического прибора и получает удар из-за нарушения изоляции девайса. Чаще всего это происходит из-за микротрещинок на полихлорвиниловой изоляции кабеля, или при замокании проводки от конденсата, затекающей через кровлю гаража дождевой воды. Сто тысячных ампер считаются смертельными, исправный автомат УЗО должен срабатывать на пяти тысячных, но не способен отключить сеть при возникновении короткого замыкания.
Для этих целей используются дифференциальные устройства автоматического отключения питания при резком увеличении тока до определенного порога. Если у вас в гараже стоит мощное сварочное оборудование, то устанавливайте прибор на 25А. Больше нельзя, это может привести к возгоранию в гараже проводки и электрощитка. Для более мощных потребителей потребуется трехфазная сеть.
Нюансы устройства
Как правило, эстетическая часть вопроса отходит на второй план. Раньше гаражная проводка вообще делалась с применением самых дешевых материалов.
Гаражи редко имеют отделку внутри и используются в основном для технических целей
По этой причине особое внимание уделяется безопасности, а не внешней красоте проводки

Разводка электропроводки в гараже делается скрытой, так как такой вариант считается наиболее надежным с точки зрения безопасности. Кабель можно проложить в стене или под полом, но первый вариант выполнить легче. Находясь в стенах, провода не будут случайно повреждены. Это правило действует для бетонных и кирпичных конструкций. Если гараж металлический, проводку в гараже придется монтировать в специальный короб: это может быть металлорукав, гофра, прочие предназначенные для кабелей приспособления, являющиеся изоляционным материалом.
Для того чтобы повысить безопасность, схемой проводки в гараже должен быть предусмотрен не только щиток, но и отдельное заземление. Его можно изготовить из обычной арматуры или металлического стержня. Для этого потребуется использовать изделие не тоньше 16 мм. Его вбивают в землю на глубину около 40 см, верхние части соединяют металлической полосой. Такая конструкция будет иметь небольшое сопротивление, около 4 Ом, которого вполне хватит, чтобы заземлить всю проводку.
Что собой представляет электрощиток
Распределительный электрощит — небольшая панель, которая используется для установки оборудования, отвечающего за оснащение помещения электричеством. Многие считают такие устройства очень удобными, так как в них можно установить все необходимые рубильники и электротехнические механизмы. Это упрощает отключение гаражного помещения от электричества, так как для этого достаточно воспользоваться несколькими рычажками.
При изготовлении щитов пользуются легкими материалами, которые упрощают их установку в гараже. Большинство моделей оснащается специальными защитными дверцами, которые замыкаются на ключ. Они помогают предотвратить случайный контакт с оборудованием, находящимся внутри. Некоторые современные модели имеют дверцы, которые закрываются герметично. Это защитит распределительный щит от осадков, если он установлен снаружи гаража.
Прокладка проводки в гаражном помещении
Дальше, после монтажа щитка и его «внутренностей» продвигаемся к следующему этапу, а именно разводим провода по распределительным коробкам, места для которых выбраны заранее. Здесь работа ничем не отличается от прокладки проводки в квартире или дачном доме и даже сарае. Можно еще раз почитать соответствующий справочник, чтобы припомнить, как выполнить все работы правильно.

Отличие от квартиры: здесь никто не прячет провода в стены, поэтому для безопасности проводов и работающих в гараже людей спрятать их следует в гофротрубу. Мало того что прикрепить гофротрубы проще, есть шанс, что никакие грызуны не испортят провода спрятанные внутри. Еще плюс гофры: на проводе не будет скапливаться конденсат и капельки влаги, ведь гараж не отапливается.

Гофротрубу заводим прямо в щиток приблизительно на 1 см. Аналогично и с коробками. Провода соединяем клеммами. При необходимости вы также можете выполнить штробление стен в гараже.
Электрощит в гараж своими руками: порядок сборки и монтажа
Монтаж электрощита требует определенных навыков и понимания электроустановок. Именно из-за этого надо заранее узнать, как его установить. Это даст возможность правильного выполнения работ по монтажу.
Правильный выбор оборудования и инструмента
Некоторые эксперты рекомендуют перед монтажом щита ознакомиться со списком оборудования, которое можно к нему подключить. Электрощит отвечает за работоспособность последующего оборудования:
- лампы — основной источник света, без которого нельзя работать в гараже;
- вентиляция — без нее гараж будет постоянно затхлым и сырым;
- электроинструменты — очень часто автомобилисты используют сварочные аппараты и зарядные устройства, которые не могут работать без щитовой;
- сигнализация — защищает автотранспорт и сам гараж от злоумышленников. Чтобы системы сигнализации работали беспрерывно, необходимо подключить их к щиту.
Схема щитка в гараж: проектирование
Для правильного соединения всех компонентов, которые расположены внутри щитка, понадобиться изучить схему подключения. При схематическом составлении плана подключения необходимо учитывать и то, что все будет объединяться через предохранители.
В качестве предохранительных элементов применяют авто-выключатели АВ, которые будут выключать электричество при перегрузке. Для разработки схемы подключения необходимо определить тип используемого автомата. Выбор его зависит напрямую от того, какой будет основная питающая сеть. При однофазной системе напряжения ставится автомат на 220 В, а при трех фазах — на 380 В. Если в гараже будут часто проводить сварочные работы, лучше сразу делать трехфазную сеть.
Помимо данной разработки, на схеме показывают место размещения всех розеток и светильников. Они подключаются посредством установки в схему общего автомата.
 
Схема подключения элементов управления коробки
Схема подключения приборов внутри щитка следующая:
- от местного столба прокладывается линия с тремя жилами. Заводится она по спец каналу и заводится вовнутрь щитка. Для каналов, по которым ведутся электрокабели используют трубы из металлопластика;
- во внутренней части щитка, на монтажных планках, подключаются блок предохранения УЗО, КЗ и электросчетчик. После чего монтируется подрозетник, вентиляция и осветительные приборы;
- приборы соединяются в одну цепь последовательно с помощью колодок, после чего подсоединяются к силовым проводам потреблением не больше 25 А.
Сборка электрощитка
Сборка электрощитка проходит в несколько этапов.
| Маркировка и размещение автоматики | В основном в электрощитах приборы устраиваются на специальных DIN-рейках, чтобы они были установлены статично и не “ездили”, используют спец ограничители. | 
| Подготовка соединений | Провода необходимо зачистить от изоляции и продеть НВШИ, которые потом спрессовывают. Гребенка для включения автомата и УЗО обязана быть одной и той же марки, как и приборы. Клеммы приборов надо крепить крепко, иначе они греются, и портится изоляция. | 
| Скрепление деталей | На данном этапе электроавтоматика соединяется с УЗО, УЗМ и прочими комплектующими. | 
| Проверка | Щит в гараже необходимо непременно протестировать, дав напряжение на автомат либо рубильник. В конце установки необходимо отметить все рубильники. | 
- Установка корпуса. Выбор технологии установки зависит напрямую от типа проводки. Если она открытая, то надо пользоваться подвесным методом, при котором электрощит крепят к стене на высоту до метра. Если прокладка проводов делается в стене, то щиток топят в стену.
- Подключение счетчика. После установки щита выполняют подключение счетчика. Большинство компаний требуют, чтобы щитовую подсоединяли в сеть напрямую. Это не даст возможность воровать электричество.
- Установка автоматов подключают к щиту, чтобы самостоятельно можно было отсоединять от электролинии.
Основной процесс
Сразу же обращаем ваше внимание на то, что в статье предоставлена инструкция по сборке распределительного щита на 220 В. Если вы хотите собрать трехфазный щит, ознакомьтесь с отдельной инструкцией, на которую мы сослались!
Шаг 1 – Создаем схему
Для начала Вы должны создать схему подключения всех автоматов, счетчика и распределительных шин для того, чтобы быстро и правильно собрать распределительный щиток в квартире (либо загородном доме). На данном этапе необходимо также самому выбрать наиболее подходящее место для установки каждого изделия на DIN-рейке. Чем компактнее и логичнее будут расставлены автоматы, тем Вы больше сэкономите соединительных проводов и сделаете бокс удобным для обслуживания.
К Вашему вниманию пример того, как должна выглядеть схема сборки распределительного щита в квартире на 220В:
В Вашем варианте может быть все в корне по-другому, и это не будет свидетельствовать о том, что схема составлена неправильно. В каждом индивидуальном случае собрать распределительный щит можно по-своему.
Шаг 2 – Подготавливаем материалы и инструменты
Среди инструментов Вам обязательно потребуются:
мультиметр (чтобы прозвонить проводку после подключения всех элементов). набор отверток (закручивать винтики на клеммах). инструмент для снятия изоляции либо, в крайнем случае, монтажный нож электрика. шуруповерт (крепить бокс к стене)
Что касается элементов схемы, тут все Вы сами должны выбирать, в зависимости от суммарной нагрузки на электропроводку, напряжения в сети (1 либо 3 фазы) и разветвленности созданной схемы. Мы же рекомендуем Вам ознакомиться со следующим блоком статей, которые тесно связаны с самостоятельной сборкой распределительного щита:
Как распределить нагрузку по фазам Как разделить электропроводку на группы Как составить схему электропроводки перед ремонтом
Ознакомившись с данными статьями можно идти в магазин за подходящей автоматикой и материалами, после чего останется только собрать распределительный щит своими руками.
Шаг 3 – Собираем электрощит
Вот мы и подошли к наиболее важной части статьи. Теперь, когда Вы уже знаете, из чего будет состоять «начинка» бокса и как осуществлять выбор каждого из изделий, можно переходить к сборке. Сразу же следует отметить один очень важный нюанс – Вы должны согласовать с представителями энергосбыта, кто будет устанавливать электросчетчик
Сразу же следует отметить один очень важный нюанс – Вы должны согласовать с представителями энергосбыта, кто будет устанавливать электросчетчик
Если Вам разрешат его установить самостоятельно, можете составить соответствующий акт и идти приступать к работе
Сразу же следует отметить один очень важный нюанс – Вы должны согласовать с представителями энергосбыта, кто будет устанавливать электросчетчик. Если Вам разрешат его установить самостоятельно, можете составить соответствующий акт и идти приступать к работе.
Пошаговая инструкция по монтажу электрического щита выглядит следующим образом:
Повесьте корпус на стену (либо установите в подготовленную нишу). Заведите в распределительный щиток вводные провода и те, которые идут от каждой комнаты/мощных электроприборов. Зачистите жилы для качественного присоединения к клеммам. С помощью саморезов закрепите внутри корпуса DIN рейку, которая будет служить креплением для сборки всей «начинки». Закрепите все автоматические выключатели, УЗО и даже счетчик (если его крепления соответствуют) на установленной планке. Тут все просто, конструкция щита включает в себя специальный фиксатор, который быстро и без усилий защелкивает изделие на рейке. Установите нулевую и заземляющую шину. Нарежьте соединительные провода на подходящие отрезки. Соедините между собой все элементы согласно схеме. Не забываем, что вводные фаза и ноль для автоматических выключателей и УЗО обязательно должны заводиться к верхним клеммам. О том, как соединить автоматы в щитке, мы рассказали в отдельной статье. Тщательно проверьте качество сборки распределительного щита, при необходимости еще раз подтяните винты на всех клеммах. Пригласите представителя энергосбыта для того, чтобы он выполнил опломбировку электросчетчика. Проверьте правильность выполненных работ, включив вводной автомат.
Если же после того, как Вы включили электроэнергию, не появился характерный запах горелого, не возникло искрение и не произошло срабатывание УЗО, значит, все электромонтажные работы выполнены правильно.
Наглядный видео урок всего основного процесса:
Правильная сборка
Напоследок рекомендуем ознакомиться с некоторыми простыми советами, которые помогут более правильно собрать распределительный щит в квартире и частном доме.
Работа приборов защиты
Система защиты, смонтированная на электрощитке, состоит из двух обязательных приборов. Первый – это прибор или автомат отключения при возникновении короткого замыкания. Второй – устройство УЗО, оба прибора очень похожи по внешнему виду, и зачастую их путают и не понимают, зачем два одинаковых автомата.
 
На самом деле схема УЗО принципиально отличается от главного автоматического отсекателя, и рассчитана на отключение проводки только в тех случаях, когда ток утечки между двумя жилами кабеля достигает 5 тысячных ампер. Есть немало случаев, когда, стоя на влажном грунте, человек касается корпуса электрического прибора и получает удар из-за нарушения изоляции девайса. Чаще всего это происходит из-за микротрещинок на полихлорвиниловой изоляции кабеля, или при замокании проводки от конденсата, затекающей через кровлю гаража дождевой воды. Сто тысячных ампер считаются смертельными, исправный автомат УЗО должен срабатывать на пяти тысячных, но не способен отключить сеть при возникновении короткого замыкания.
Для этих целей используются дифференциальные устройства автоматического отключения питания при резком увеличении тока до определенного порога. Если у вас в гараже стоит мощное сварочное оборудование, то устанавливайте прибор на 25А. Больше нельзя, это может привести к возгоранию в гараже проводки и электрощитка. Для более мощных потребителей потребуется трехфазная сеть.
Особенности сборки электрического щитка
Во избежание несчастных случаев или недочетов в процессе установки электрощитка, нужно знать несколько нюансов.
Первая особенность — нулевой проводник. Некоторые мастера соединяют заземление с нулевым проводником, но в такой конструкции при сгорании провода заряд электроэнергии проходит по корпусу щитка, что создает опасную для жизни человека ситуацию. При правильном подключении провод фазы подсоединяется снизу к колодке заземления.
Вторая особенность – трехфазное питание. Сборка панели электрооборудования с трехфазным питанием происходит с равномерным распределением напряжения. Это обеспечит защиту от перекоса фаз, так как потребителем может быть мощное бытовое устройство, к примеру, сварочный аппарат.
Все 3 фазы подключаются отдельно, в зависимости от потребляемого объема электроэнергии.
Оборудование для сборки щитка
Электрическая схема щитка.
Перед началом работы стоит подготовиться и приобрести все необходимые элементы.
Для сборки электрощитка понадобится следующий комплект инструментов и оборудования:
- сертифицированный электрический счетчик, на котором обязательно должна быть отметка о прохождении проверки в компании Энергосбыта;
- провода;
- автоматика;
- стиппер — инструмент для зачистки изоляции, при неимении можно заменить ножом;
- наконечники штыревые втулочные изолированные (НШВИ), используются для фиксации проводов;
- устройство защитного отключения (УЗО);
- пресс-клещи для опрессовки изолированных наконечников;
- клеммы — электроустановочное устройство для надежного соединения проводов;
- гребенка для проведения электричества по всем устройствам щитка;
- металлический профиль для крепления модульного оборудования;
- прочие необязательные инструменты.
Количество деталей зависит от индивидуальной схемы электрощитка. Часто продается полный комплект всех необходимых деталей.
Порядок сборки и монтаж
Гаражные щитки представляют собой своеобразную конструкцию из защитного блока и самой системы, поэтому их вполне удобно собирать без специального пространства.
 Как устроен гаражный электрощиток?
Как устроен гаражный электрощиток?
Происходит это в несколько этапов:
 Маркировка и расположение автоматики.В большинстве моделей электрощитков приборы располагаются на DIN-рейках — металлических профилях. Чтобы они не «ездили» можно использовать ограничители. Лучше подписать проводники, это поможет быстро определять их назначение.
 Подготовка соединений.Провода следует зачистить от изоляции и продеть в наконечники НВШИ, которые потом нужно будет спрессовать
Важно сделать это правильно: длина наконечника должна быть равной длине зачищенного от изоляции провода. Гребенка для подключения автомата и УЗО должна быть одной марки с приборами, так как шаг штырей может отличаться
Клеммы приборов должны крепиться надежно, в противном случае они перегреются, и нарушится изоляция, что приведет к короткому замыканию.
 Скрепление деталей.На этом этапе автоматика соединяется с УЗО, рубильниками, УЗМ и остальными комплектующими. Необходимо следить за качеством скрепления, ведь это единственный способ избежать плохого контакта.
 Проверка.Щиток в гараже нужно обязательно протестировать, подав напряжение на вводной автомат или рубильник. В конце сборки следует обозначить все рубильники, что к чему подключено.
По правилам монтаж электрического щита должен осуществляться на высоте 1,5 метра над землей, на ровном участке стены (наклон не более 1,5 градуса) вдали от трубопроводов. Если нет возможности расположить его вдали от факторов повреждения используют специальный шкаф со смотровым окном.
Создание схемы
Какое устройство можно установить в гараж
Металлический учетно-распределительный навесной щит
Электрические щитки изготавливают из пластмассы и металла. Можно монтировать пластмассовый корпус, но учитывая количество металлических предметов в гараже, лучше отдать предпочтение боксу из металла, это будет более безопасно. Также стоит упомянуть о повышенной сопротивляемости механическим повреждениям.
Если гараж не отапливаемый, в воздухе периодически скапливается высокая концентрация влаги, что способствует образованию на корпусе из металла коррозии. Чтобы предотвратить развитие этого неприятного явления, климатическое исполнение щитка должно быть дополнительно оснащено УЗ. Эти устройства специально предназначены для неотапливаемых помещений и работают в диапазоне температур от -40 до +40 градусов.
Дополнительно корпус должен оснащаться запорным устройством, к болту которого подключается заземляющая деталь.
Главным образом электрощиток необходим для размещения в нем приборов защиты и электросчетчика. Прежде чем приобрести определенную прибор учета потребляемой электроэнергии, нужно у консультанта поинтересоваться, какая из представленных моделей будет исправно работать в гаражных условиях.
Самое распространенное оборудование – однофазное электромеханическое с максимальным током 50 А. Электросчетчик должен быть проверен сотрудниками РЭС и опломбирован.
Достаточно часто владельцы гаражей при проведении электроэнергии не используют магазинный ящик для хранения в нем всех приборов управления. Чтобы сэкономить деньги, они делают электрощиток в гараже своими руками из текстолита или гетинакса. На них размещают однофазные пакетники и вешают прибор учета электроэнергии. Пакетники должны быть помещены в черные эбонитовые корпуса.
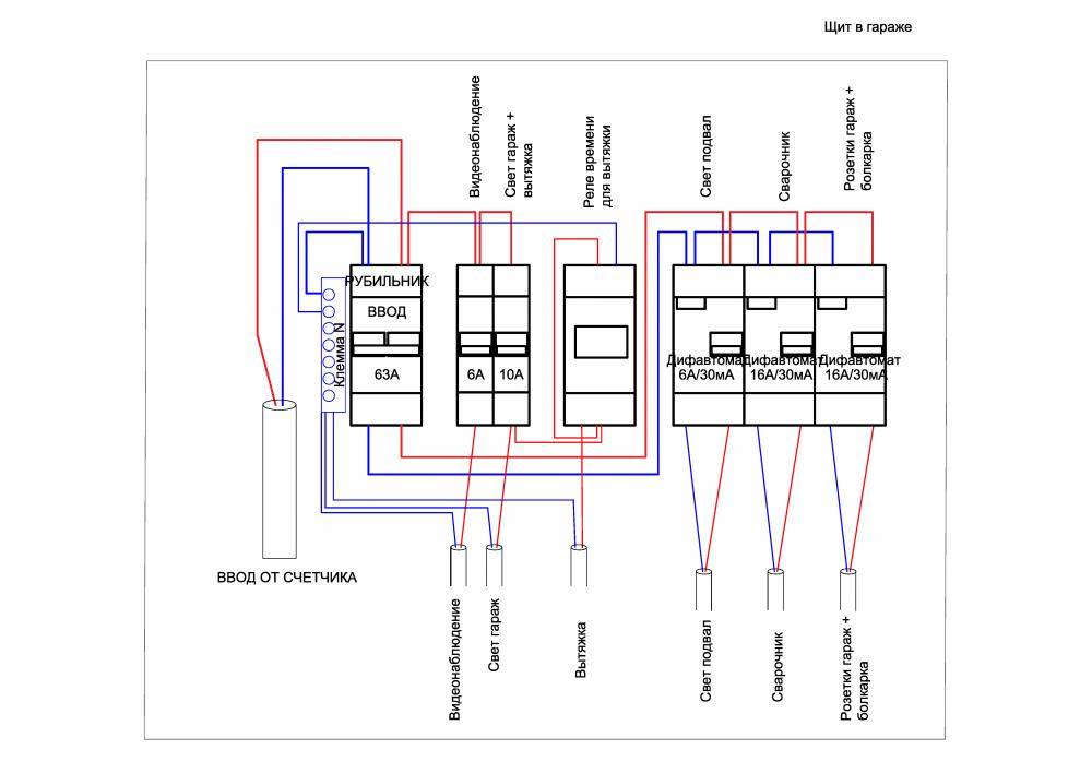
Схема подключения приборов внутри коробки электрощитка
Порядок подключения приборов внутри электрощитка хорошо иллюстрируется приведенной схемой:
- Входной кабель с тремя жилами от линии на столбе заводится по подготовленному каналу внутрь электрощитка. В качестве шлангов или каналов, по которым пропускается провод, можно использовать металлопластиковые или стальные трубы. Надежнее сделать ввод в короб через заднюю стенку электрощитка, а не бить отверстие в боковой стенке гаража;
- Внутри электрощитка на монтажные планки последовательно крепятся электросчетчик, автомат отключения КЗ и блок защиты УЗО. Далее устанавливаются пакетники под розетки и приборы для освещения гаража, трансформатор питания светильников и вентиляции подвала;
- С помощью коммутационных колодок приборы последовательно соединяются в цепь и подключаются к осветительной проводке и силовым проводам, идущим к сварочному посту и блоку розеток с максимальным током потребления до 25А. Остальные розетки подключаются к пакетникам с током отсечки в 16А.
Совет!
Зачастую, чтобы упростить работу с подключением и пломбировкой счетчика в гараже, перед вводом в электрощиток устанавливают обычный отсечной рубильник или переносят дифавтомат. Обычно на этом настаивают электрики гаражного кооператива, так проще и надежнее защищаются от КЗ лампы внешнего освещения, и проще работать со счетчиком.
Целесообразность такого решения не всегда понятна, поэтому многие автолюбители могут страховаться и устанавливают в гараже два автомата, до и после счетчика, что тоже не всегда оправдано.
Розетки и осветительные приборы в гараже подключаются отдельными пакетниками, их разделяют на две группы – силовые с порогом в 25А и маломощные – для срабатывания на обычных розетках с нагрузкой не более 1,5-2 кВт. Для освещения достаточно слабых 5-ти амперников, но желательно на каждую точку освещения гаража, например, для прожектора, переноски и четырех настенных светильников установить свой выключатель на электрощитке.
 
Обязательным атрибутом смонтированного в гараже электрощитка является полноценный контур заземления проводки гаража
Это крайне важно. Не стоит особо надеяться на нейтраль линии напряжения и уповать на то, что она заземлена, как заявляют электрики и их помощники
Кроме того, при замыкании где-то на линии на нейтрали может появиться неплохой потенциал до 120В, что может спалить особо нежные приборы, работающие в гараже, например, блок зарядки аккумулятора. Толстый провод «земли», а лучше медную шину от стального контура, закопанного на метр глубиной, подключают по представленной схеме, электросчетчик условно не показан.
 
Важное условие установки
Счетчики меняют по различным причинам. Главное, обеспечить своевременную замену и установки нового прибора. Он выполняет не только функции учета – с его помощью обеспечивается безопасность энергопотребления.
Вот по каким поводам надо приступать к замене счетчика.
Иногда принимается решение об учете израсходованной энергии на разных установках, оборудовании в мастерской гаража.
Расположение клемм
Элементарное решение для установки счетчика – прямое подключение. Когда мощность тока небольшая, вполне допустимо собирать электрическую схему без трансформатора тока. Но помните, что при использовании мощного оборудования вам все-таки нужно использовать трансформатор для устранения риска короткого замыкания.
Сейчас нужно остановиться на важном моменте. Обязательно запомните: независимо от выбранной из широчайшего спектра модели электросчетчика, вам необходимо располагать клеммы на панелях единообразно. Если вы начнете готовиться к подключению проводов своими руками, то следует предварительно изучить схему, которая имеется на крышке клеммной разводки, с обратной стороны
Таким образом обеспечивается гарантия производителя: все провода должны быть точно подсоединены
Если вы начнете готовиться к подключению проводов своими руками, то следует предварительно изучить схему, которая имеется на крышке клеммной разводки, с обратной стороны. Таким образом обеспечивается гарантия производителя: все провода должны быть точно подсоединены.





































